Running GPU Infrastructure on Kubernetes: What Enterprise Platform Teams Must Get Right
Scaling GPUs on Kubernetes is a governance problem, where utilization, cost control, and access define success.
Read Now

As the demand for AI training and inference surges, GPU Clouds are increasingly looking to offer their users higher-level, turnkey AI services, not just raw GPU instances. Some customers may be familiar with NVIDIA Run:ai as an AI workload and GPU orchestration platform.
Delivering NVIDIA Run:ai as a scalable, repeatable managed service—something customers can select and provision with a few clicks—requires deep automation, lifecycle management, and tenant isolation capabilities. This is exactly what Rafay provides.
With Rafay, GPU Clouds, including NVIDIA Cloud Partners, can deliver NVIDIA Run:ai as a managed service with self-service provisioning, ensuring customers receive a fully configured NVIDIA Run:ai environment automatically, complete with GPU infrastructure, a Kubernetes cluster, necessary operators, and a ready-to-use NVIDIA Run:ai tenant. This post explains how Rafay enables cloud providers to industrialize NVIDIA Run:ai provisioning into a consistent, production-ready managed service.

For GPU Clouds, managed services with self-serve provisioning offer tremendous benefits:
In short, transforming NVIDIA Run:ai into a cloud-managed service allows GPU Clouds to deliver value added services in a scalable way. The experience begins in the GPU Cloud provider’s marketplace or self-service portal. Customers simply choose the NVIDIA Run:ai service, which can supports variations like:
Each service tier is configured in the Rafay platform by the cloud provider administrator. They decide what options they would like to expose to their customer.

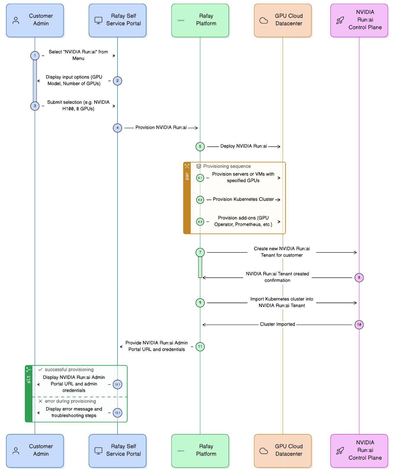
Once the user selects deploy, Rafay will orchestrate required infrastructure, deploy and configure software dependencies and finally NVIDIA Run:ai software. The sequence diagram below provides additional context to what happens at each step.

Once deployment is complete, Rafay presents the user with:
Users now have a complete NVIDIA Run:ai deployment delivered through a single self-serve request. The NVIDIA Run:ai administrator can add end users via the console, and begin scheduling workloads on available GPU resources.
Rafay automatically provisions the desired GPU infrastructure in the GPU Cloud's datacenter to:
To truly deliver NVIDIA Run:a as a managed service, creation of the associated tenant and integration with the control plane must be automated. Rafay handles the end-to-end workload by:
In a nutshell, customers receive a dedicated NVIDIA Run:ai environment, without ever needing to touch infrastructure.
Rafay transforms NVIDIA Run:ai from a manually deployed platform into a self-service, cloud-managed service that GPU Cloud providers can deliver with confidence. By automating everything, from GPU infrastructure provisioning to tenant creation and cluster onboarding, Rafay ensures customers can begin using the NVIDIA Run:ai service within minutes.
Customers gain instant access to NVIDIA Run:ai, while cloud operators achieve:
In support of this effort, we’re pleased to announce that Rafay is certified with NVIDIA Run:ai. As GPU Clouds look to deliver differentiated AI services at scale, automation across infrastructure provisioning, configuration, and lifecycle management is essential.
Rafay provides an enterprise-grade AI infrastructure platform that enables GPU Clouds to deliver production-ready AI services—simplifying operations, ensuring consistency, and accelerating innovation for customers.

Scaling GPUs on Kubernetes is a governance problem, where utilization, cost control, and access define success.
Read Now

GOpen-source momentum, driven in part by NVIDIA, is pushing GPUs into Kubernetes as native resources, with advances in allocation, scheduling, and isolation.
Read Now
.png)
AI at scale demands flexible GPU billing. Rafay helps cloud providers move beyond pay-as-you-go to unlock utilization, revenue, and enterprise-ready consumption.
Read Now