Advancing GPU Scheduling and Isolation in Kubernetes
GOpen-source momentum, driven in part by NVIDIA, is pushing GPUs into Kubernetes as native resources, with advances in allocation, scheduling, and isolation.
Read Now
.png)
AI is moving beyond chat windows. The next useful form factor is an Always-On AI service that can live behind messaging channels, expose a control surface, invoke tools, and be operated like any other platform workload. OpenClaw is interesting because it is built around that model.
OpenClaw is a Gateway-centric runtime with onboarding, workspace/config, channels, and skills, plus a documented Kubernetes install path for hosting.
For platform teams, that makes OpenClaw more than an AI app. It looks like an AI gateway layer that can be deployed, secured, and managed on Kubernetes using the same operational patterns you would use for internal developer platforms, control planes, or multi-service middleware.

Most AI systems are still built as destinations: open a UI, start a session, ask a question.
OpenClaw is closer to a service boundary. It's onboarding flow is centered on setting up the gateway, workspace, channels, and skills, and its docs position the gateway as an always-on operational surface with startup, probing, configuration, secrets handling, and troubleshooting workflows.
That is a meaningful shift for AI infrastructure.
OpenClaw is designed to sit behind messaging surfaces and stay available, instead of requiring users to live in a single web UI. The project README and operator README both describe it as an agent platform that acts across channels such as Telegram, Discord, WhatsApp, and Signal.
The gateway runbook describes a day-1/day-2 operational model, and the CLI docs show explicit gateway probing behavior. That is a strong signal that OpenClaw is meant to be operated as a durable system component, not a throwaway local demo.
The official Kubernetes install docs give you the basic primitives, while the operator project goes further and frames production deployment as involving security, observability, lifecycle management, persistence, and network isolation. That is exactly the set of concerns platform teams already solve well on Kubernetes.
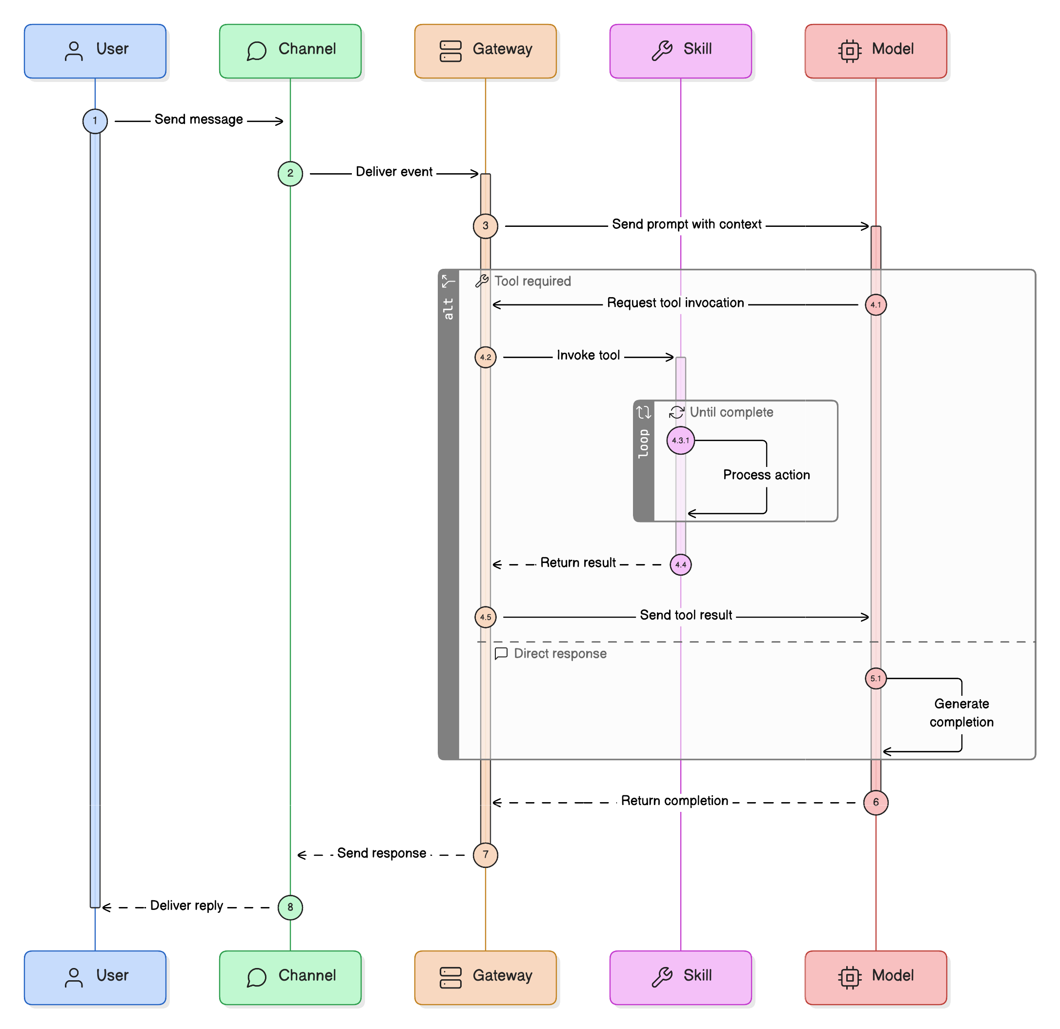
The cleanest way to think about OpenClaw is as a gateway based AI runtime. The system is designed around a Gateway Pattern, where the OpenClaw Gateway acts as the brain and traffic controller within a Kubernetes cluster.

The image below shows a typical request flow through the OpenClaw platform. This flow is why OpenClaw is relevant to platform engineering. It is not just “an app that calls a model.” It is a mediated control path for AI interactions.

A platform team typically wants four things:
OpenClaw’s base install already aligns with this mindset because the main inputs are Kubernetes primitives plus config files. The platform team can optimize that pattern further if needed.
In a Rafay-style operating model, that translates well into:
In other words, OpenClaw is a good candidate for treatment as a platform-managed service, not an ad hoc team-side experiment.
Typical production concerns span security, observability, persistence, lifecycle management, and network isolation.
Treat the gateway as a sensitive control surface. Use an internal ingress or private exposure path first. Keep model provider credentials and gateway token in Secrets or an external secret manager.
The deploy script creates a Secret containing the API key and gateway token.
OpenClaw uses a PVC for state/config, which is a strong signal that this is not intended to be a stateless disposable pod.
Back up that persistent data or externalize
The config reference says common reasons to add config include channels, who can message the bot, model/tool selection, sandboxing, automation, sessions, media, networking, and UI.
This means your config is effectively policy. Treat it like code and promote it through environments
The gateway has an explicit operational runbook and probe path, so the project itself is signaling that day-2 operations matter.
Use readiness and liveness probes, PDBs, rolling updates, resource requests/limits, and observability from day one.
OpenClaw is interesting because it treats AI as infrastructure. It's docs show a clear operational model: install, onboard, configure gateway/workspace/channels/skills, run on a single gateway port, and deploy on Kubernetes using a small set of standard resources. This makes OpenClaw a strong candidate for platform treatment.
For teams using a Rafay-style approach to Kubernetes operations, the fit is natural: declarative deployment, policy-first governance, environment overlays, and reusable multi-cluster rollout. AI becomes another governed service layer on the platform, not an exception to it.

GOpen-source momentum, driven in part by NVIDIA, is pushing GPUs into Kubernetes as native resources, with advances in allocation, scheduling, and isolation.
Read Now
.png)
AI at scale demands flexible GPU billing. Rafay helps cloud providers move beyond pay-as-you-go to unlock utilization, revenue, and enterprise-ready consumption.
Read Now

Learn how Rafay and NVIDIA enable NeoClouds to monetize accelerated computing using Token Factories—turning GPU infrastructure into scalable, token-based AI services.
Read Now